OTB  10.0.0
Orfeo Toolbox
Classes | Namespaces | Functions
otbRemoteSensingRegion.h File Reference
#include <algorithm>
#include <iomanip>
#include "OTBImageBaseExport.h"
#include "otbImageMetadata.h"
#include "itkImageRegion.h"
#include <string>
+ Include dependency graph for otbRemoteSensingRegion.h:
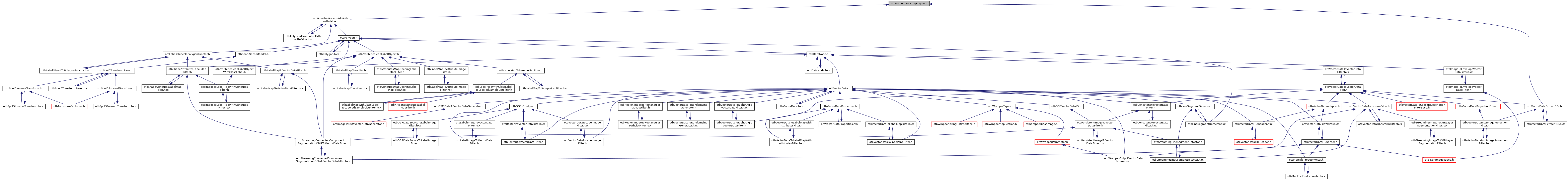
+ This graph shows which files directly or indirectly include this file:

Go to the source code of this file.

Classes

class  otb::RemoteSensingRegion< TType >
 

Namespaces

 otb
 

Functions

template<class TType >
std::ostream & otb::operator<< (std::ostream &os, const RemoteSensingRegion< TType > &region)
 
template<class ImageType , class RemoteSensingRegionType >
ImageType::RegionType otb::TransformPhysicalRegionToIndexRegion (const RemoteSensingRegionType &region, const ImageType *image)