OTB  9.1.1
Orfeo Toolbox
Classes | Namespaces
otbAttributesMapLabelObject.h File Reference
#include "itkShapeLabelObject.h"
#include "otbPolygon.h"
#include <map>
#include <string>
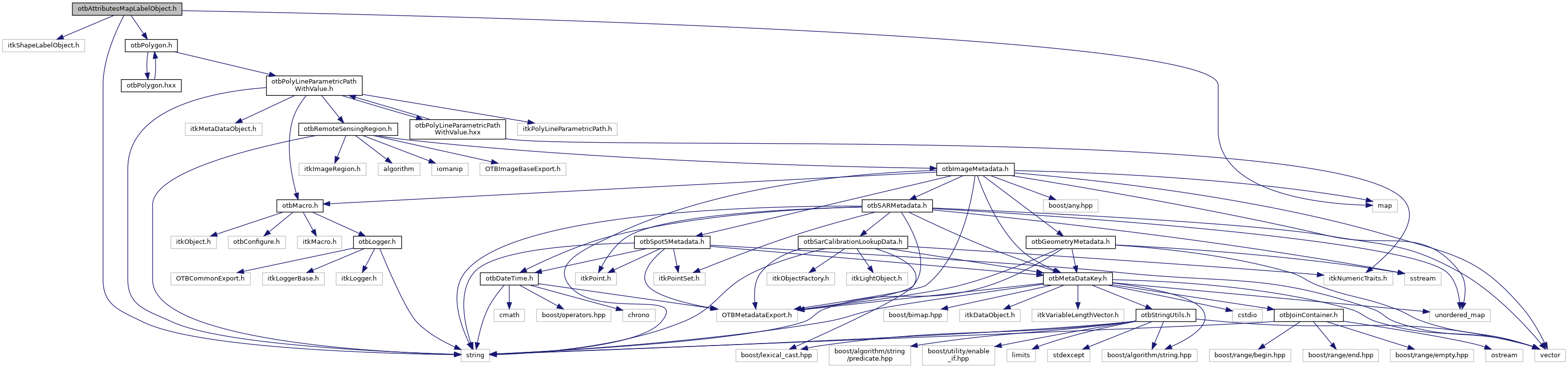
+ Include dependency graph for otbAttributesMapLabelObject.h:
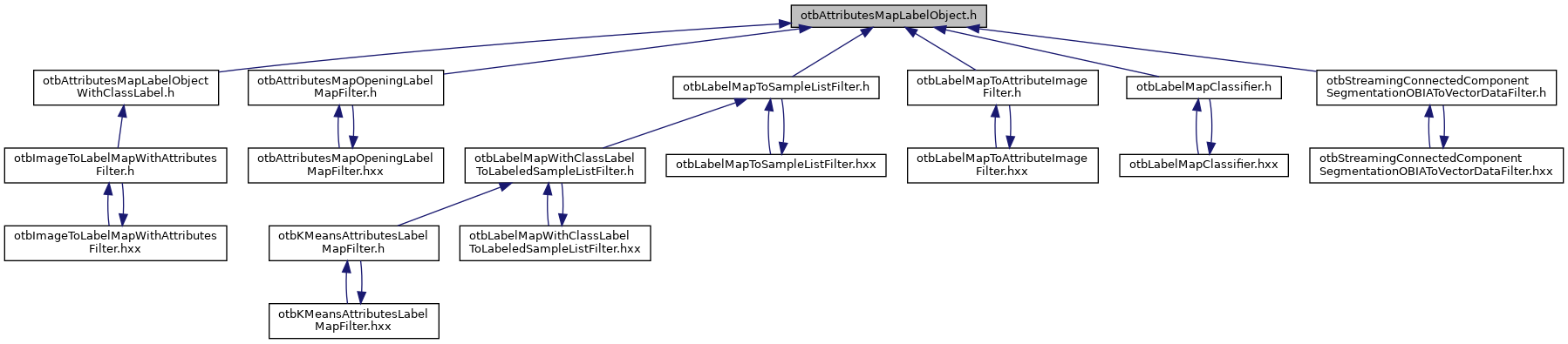
+ This graph shows which files directly or indirectly include this file:

Go to the source code of this file.

Classes

class  otb::AttributesMapLabelObject< TLabel, VImageDimension, TAttributesValue >
 
class  otb::Functor::AttributesMapLabelObjectAccessor< TLabelObject >
 
class  otb::Functor::AttributesMapMeasurementFunctor< TLabelObject, TMeasurementVector >
 

Namespaces

 otb
 
 otb::Functor