OTB  9.1.1
Orfeo Toolbox
Namespaces | Functions
otbConvertPixelBuffer.hxx File Reference
#include "otbConvertPixelBuffer.h"
#include "itkConvertPixelBuffer.h"
+ Include dependency graph for otbConvertPixelBuffer.hxx:
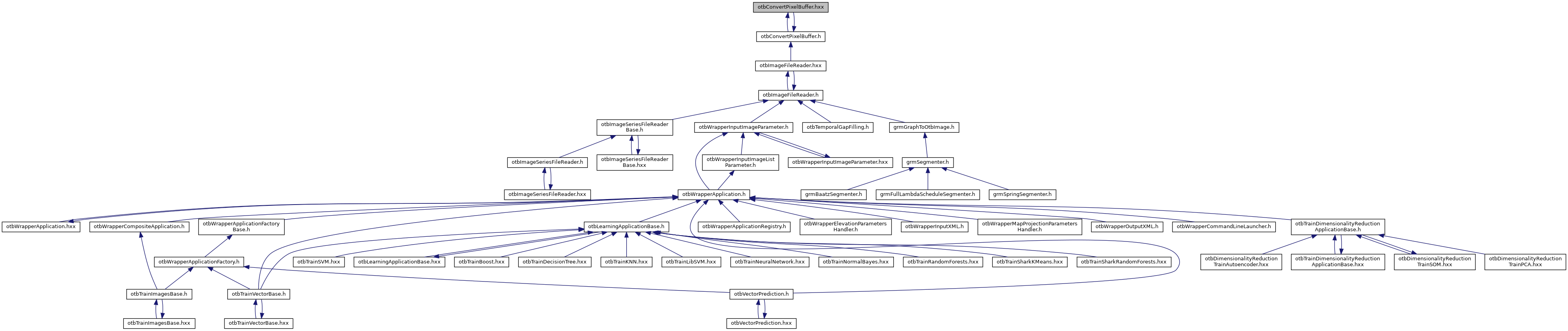
+ This graph shows which files directly or indirectly include this file:

Go to the source code of this file.

Namespaces

 otb
 

Functions

template<typename InputType , typename OutputType >
OutputType otb::ComplexCast (const std::complex< InputType > &in, const OutputType &)
 
template<typename InputType , typename OutputType >
std::complex< OutputType > otb::ComplexCast (const std::complex< InputType > &in, const std::complex< OutputType > &)