OTB  9.1.1
Orfeo Toolbox
Classes | Namespaces | Functions
otbGeocentricTransform.h File Reference
#include "otbCoordinateTransformation.h"
#include "otbTransform.h"
#include "otbGeocentricTransform.hxx"
+ Include dependency graph for otbGeocentricTransform.h:
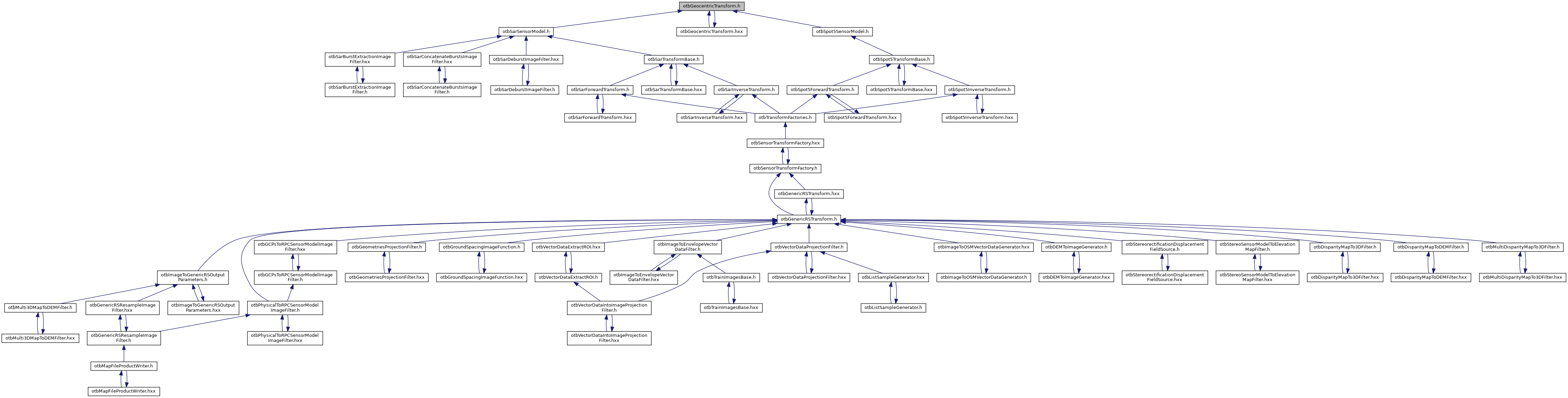
+ This graph shows which files directly or indirectly include this file:

Go to the source code of this file.

Classes

class  otb::GeocentricTransform< TDirectionOfMapping, TScalarType >
 
struct  otb::Projection::WGS84Ellipsoid< TScalarType >
 

Namespaces

 otb
 
 otb::Projection
 

Functions

template<class TScalarType = double, class TEllipsoid = WGS84Ellipsoid<TScalarType>>
itk::Point< TScalarType, 3 > otb::Projection::EcefToWorld (const itk::Point< TScalarType, 3 > &ecefPoint)
 
template<class TScalarType = double, class TEllipsoid = WGS84Ellipsoid<TScalarType>>
itk::Point< TScalarType, 3 > otb::Projection::WorldToEcef (const itk::Point< TScalarType, 3 > &worldPoint)