OTB  9.1.1
Orfeo Toolbox
Classes | Namespaces | Variables
otbImageFileWriter.h File Reference
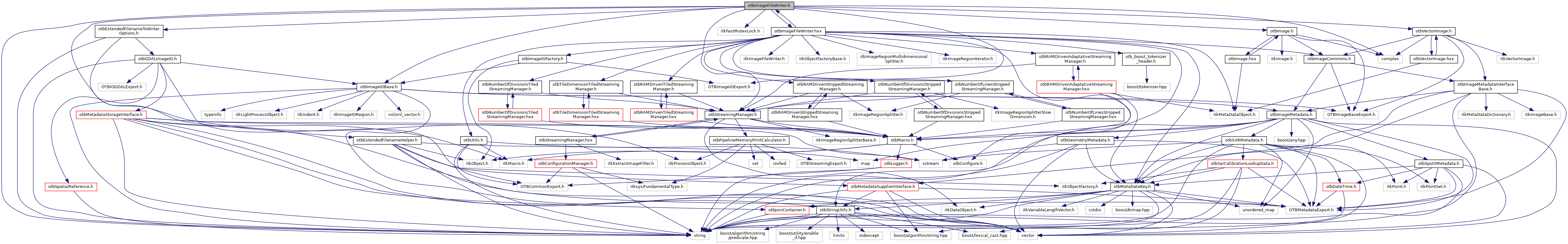
#include "otbImageIOBase.h"
#include "itkProcessObject.h"
#include "otbStreamingManager.h"
#include "otbExtendedFilenameToWriterOptions.h"
#include "itkFastMutexLock.h"
#include <string>
#include "OTBImageIOExport.h"
#include "otbImageFileWriter.hxx"
#include "otbImage.h"
#include "otbVectorImage.h"
#include <complex>
+ Include dependency graph for otbImageFileWriter.h:
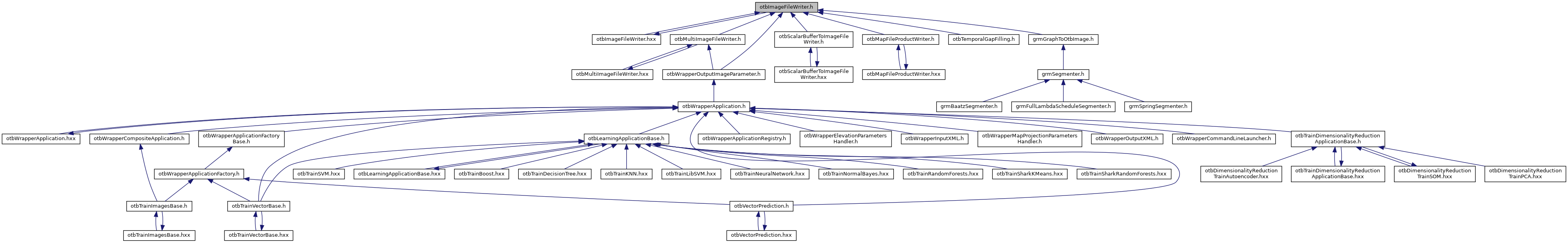
+ This graph shows which files directly or indirectly include this file:

Go to the source code of this file.

Classes

class  otb::ImageFileWriter< TInputImage >
 

Namespaces

 otb
 

Variables

template class OTBImageIO_EXPORT_TEMPLATE otb::ImageFileWriter< Image< char, 2 > >
 
template class OTBImageIO_EXPORT_TEMPLATE otb::ImageFileWriter< Image< double, 2 > >
 
template class OTBImageIO_EXPORT_TEMPLATE otb::ImageFileWriter< Image< float, 2 > >
 
template class OTBImageIO_EXPORT_TEMPLATE otb::ImageFileWriter< Image< int, 2 > >
 
template class OTBImageIO_EXPORT_TEMPLATE otb::ImageFileWriter< Image< short, 2 > >
 
template class OTBImageIO_EXPORT_TEMPLATE otb::ImageFileWriter< Image< unsigned char, 2 > >
 
template class OTBImageIO_EXPORT_TEMPLATE otb::ImageFileWriter< Image< unsigned int, 2 > >
 
template class OTBImageIO_EXPORT_TEMPLATE otb::ImageFileWriter< Image< unsigned short, 2 > >
 
template class OTBImageIO_EXPORT_TEMPLATE otb::ImageFileWriter< VectorImage< char, 2 > >
 
template class OTBImageIO_EXPORT_TEMPLATE otb::ImageFileWriter< VectorImage< double, 2 > >
 
template class OTBImageIO_EXPORT_TEMPLATE otb::ImageFileWriter< VectorImage< float, 2 > >
 
template class OTBImageIO_EXPORT_TEMPLATE otb::ImageFileWriter< VectorImage< int, 2 > >
 
template class OTBImageIO_EXPORT_TEMPLATE otb::ImageFileWriter< VectorImage< short, 2 > >
 
template class OTBImageIO_EXPORT_TEMPLATE otb::ImageFileWriter< VectorImage< unsigned char, 2 > >
 
template class OTBImageIO_EXPORT_TEMPLATE otb::ImageFileWriter< VectorImage< unsigned int, 2 > >
 
template class OTBImageIO_EXPORT_TEMPLATE otb::ImageFileWriter< VectorImage< unsigned short, 2 > >