![]() |
OTB
9.1.1
Orfeo Toolbox
|
#include <vector>#include <cassert>#include "vnl/vnl_math.h"#include <itkVariableLengthVector.h>#include "OTBMetadataExport.h"#include "otbImageMetadata.h"
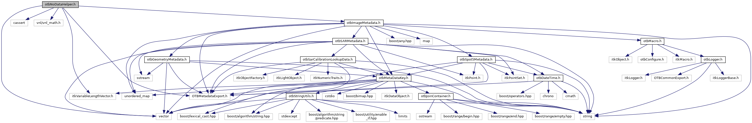
Include dependency graph for otbNoDataHelper.h:
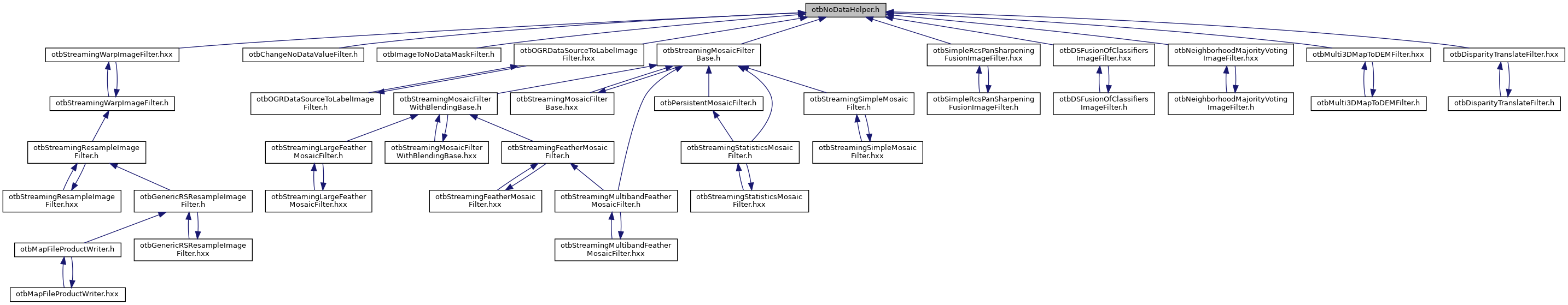
This graph shows which files directly or indirectly include this file:Go to the source code of this file.
Namespaces | |
| itk | |
| otb | |
Functions | |
| bool OTBMetadata_EXPORT | otb::ReadNoDataFlags (const ImageMetadata &imd, std::vector< bool > &flags, std::vector< double > &values) |
| void OTBMetadata_EXPORT | otb::WriteNoDataFlags (const std::vector< bool > &flags, const std::vector< double > &values, ImageMetadata &imd) |
| template<typename T > | |
| itk::VariableLengthVector< T > | otb::ChangeNoData (const itk::VariableLengthVector< T > &pixel, const std::vector< bool > &flags, const std::vector< double > &values, const std::vector< double > &newValues, bool nanIsNoData=false) |
| template<typename T > | |
| T | otb::ChangeNoData (const T &pixel, const std::vector< bool > &flags, const std::vector< double > &values, const std::vector< double > &newValues, bool nanIsNoData=false) |
| template<typename T > | |
| bool | otb::IsNoData (const itk::VariableLengthVector< T > &pixel, const std::vector< bool > &flags, const std::vector< double > &values, bool nanIsNoData=false) |
| template<typename T > | |
| bool | otb::IsNoData (const T &pixel, const std::vector< bool > &flags, const std::vector< double > &values, bool nanIsNoData=false) |
| template<typename T > | |
| bool | otb::IsNoData (const T &pixel, const std::vector< bool > &flags, const std::vector< double > &values, bool nanIsNoData=false) |
| template<typename T > | |
| T | otb::ChangeNoData (const T &pixel, const std::vector< bool > &flags, const std::vector< double > &values, const std::vector< double > &newValues, bool nanIsNoData=false) |
| template<typename T > | |
| bool | otb::IsNoData (const itk::VariableLengthVector< T > &pixel, const std::vector< bool > &flags, const std::vector< double > &values, bool nanIsNoData=false) |
| template<typename T > | |
| itk::VariableLengthVector< T > | otb::ChangeNoData (const itk::VariableLengthVector< T > &pixel, const std::vector< bool > &flags, const std::vector< double > &values, const std::vector< double > &newValues, bool nanIsNoData=false) |
1.8.17