OTB  9.1.1
Orfeo Toolbox
Public Types | Public Member Functions | Protected Member Functions | Private Member Functions | List of all members
otb::PersistentImageFilter< TInputImage, TOutputImage > Class Template Referenceabstract

#include <otbPersistentImageFilter.h>

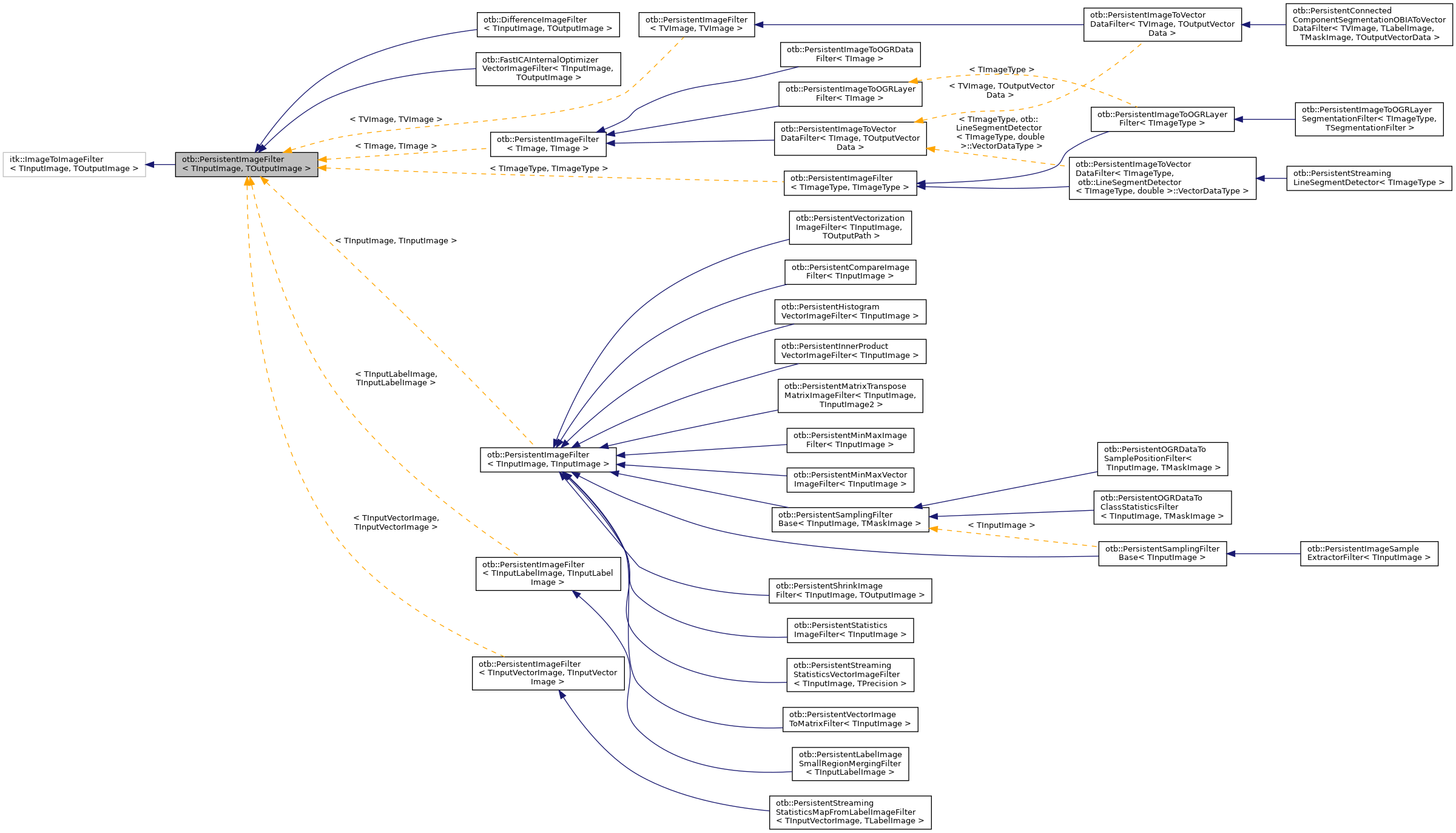
+ Inheritance diagram for otb::PersistentImageFilter< TInputImage, TOutputImage >:
+ Collaboration diagram for otb::PersistentImageFilter< TInputImage, TOutputImage >:

Public Types

typedef itk::SmartPointer< const SelfConstPointer
 
typedef TInputImage InputImageType
 
typedef TOutputImage OutputImageType
 
typedef itk::SmartPointer< SelfPointer
 
typedef PersistentImageFilter Self
 
typedef itk::ImageToImageFilter< TInputImage, TOutputImage > Superclass
 

Public Member Functions

virtual const char * GetNameOfClass () const
 
virtual void Reset (void)=0
 
virtual void Synthetize (void)=0
 

Protected Member Functions

 PersistentImageFilter ()
 
void PrintSelf (std::ostream &os, itk::Indent indent) const override
 
 ~PersistentImageFilter () override
 

Private Member Functions

void operator= (const Self &)=delete
 
 PersistentImageFilter (const Self &)=delete
 

Detailed Description

template<class TInputImage, class TOutputImage>
class otb::PersistentImageFilter< TInputImage, TOutputImage >

This filter is the base class for all filter persisting data through multiple update. For instance, a filter computing global statistics on an image with streaming capabilities will have to keep the temporary results for each streamed piece of the image in order to synthesize the global statistics at the end. This filter is an itk::ImageToImageFilter, providing two additional methods. The first one, Synthetize(), allows the user to synthesize temporary data produced by the multiple updates on different pieces of the image to the global result. The second one, Reset(), allows the user to reset the temporary data for a new input image for instance.

Note
This class contains pure virtual method, and can not be instantiated.
See also
StatisticsImageFilter
StatisticsVectorImageFilter

Definition at line 47 of file otbPersistentImageFilter.h.

Member Typedef Documentation

◆ ConstPointer

template<class TInputImage , class TOutputImage >
typedef itk::SmartPointer<const Self> otb::PersistentImageFilter< TInputImage, TOutputImage >::ConstPointer

Definition at line 54 of file otbPersistentImageFilter.h.

◆ InputImageType

template<class TInputImage , class TOutputImage >
typedef TInputImage otb::PersistentImageFilter< TInputImage, TOutputImage >::InputImageType

Template parameters typedefs

Definition at line 57 of file otbPersistentImageFilter.h.

◆ OutputImageType

template<class TInputImage , class TOutputImage >
typedef TOutputImage otb::PersistentImageFilter< TInputImage, TOutputImage >::OutputImageType

Definition at line 61 of file otbPersistentImageFilter.h.

◆ Pointer

template<class TInputImage , class TOutputImage >
typedef itk::SmartPointer<Self> otb::PersistentImageFilter< TInputImage, TOutputImage >::Pointer

Definition at line 53 of file otbPersistentImageFilter.h.

◆ Self

template<class TInputImage , class TOutputImage >
typedef PersistentImageFilter otb::PersistentImageFilter< TInputImage, TOutputImage >::Self

Standard typedefs

Definition at line 51 of file otbPersistentImageFilter.h.

◆ Superclass

template<class TInputImage , class TOutputImage >
typedef itk::ImageToImageFilter<TInputImage, TOutputImage> otb::PersistentImageFilter< TInputImage, TOutputImage >::Superclass

Definition at line 52 of file otbPersistentImageFilter.h.

Constructor & Destructor Documentation

◆ PersistentImageFilter() [1/2]

template<class TInputImage , class TOutputImage >
otb::PersistentImageFilter< TInputImage, TOutputImage >::PersistentImageFilter ( )
inlineprotected

Constructor

Definition at line 75 of file otbPersistentImageFilter.h.

◆ ~PersistentImageFilter()

template<class TInputImage , class TOutputImage >
otb::PersistentImageFilter< TInputImage, TOutputImage >::~PersistentImageFilter ( )
inlineoverrideprotected

Destructor

Definition at line 80 of file otbPersistentImageFilter.h.

◆ PersistentImageFilter() [2/2]

template<class TInputImage , class TOutputImage >
otb::PersistentImageFilter< TInputImage, TOutputImage >::PersistentImageFilter ( const Self )
privatedelete

Member Function Documentation

◆ GetNameOfClass()

template<class TInputImage , class TOutputImage >
virtual const char* otb::PersistentImageFilter< TInputImage, TOutputImage >::GetNameOfClass ( ) const
virtual

◆ operator=()

template<class TInputImage , class TOutputImage >
void otb::PersistentImageFilter< TInputImage, TOutputImage >::operator= ( const Self )
privatedelete

◆ PrintSelf()

template<class TInputImage , class TOutputImage >
void otb::PersistentImageFilter< TInputImage, TOutputImage >::PrintSelf ( std::ostream &  os,
itk::Indent  indent 
) const
inlineoverrideprotected

PrintSelf method

Definition at line 85 of file otbPersistentImageFilter.h.

◆ Reset()

template<class TInputImage , class TOutputImage >
virtual void otb::PersistentImageFilter< TInputImage, TOutputImage >::Reset ( void  )
pure virtual

Reset the persistent data of the filter.

Implemented in otb::PersistentStreamingStatisticsMapFromLabelImageFilter< TInputVectorImage, TLabelImage >, otb::PersistentShrinkImageFilter< TInputImage, TOutputImage >, otb::PersistentStreamingStatisticsVectorImageFilter< TInputImage, TPrecision >, otb::PersistentHistogramVectorImageFilter< TInputImage >, otb::PersistentMinMaxVectorImageFilter< TInputImage >, otb::PersistentStatisticsImageFilter< TInputImage >, otb::PersistentCompareImageFilter< TInputImage >, otb::PersistentMinMaxImageFilter< TInputImage >, otb::PersistentMatrixTransposeMatrixImageFilter< TInputImage, TInputImage2 >, otb::PersistentInnerProductVectorImageFilter< TInputImage >, otb::PersistentVectorImageToMatrixFilter< TInputImage >, otb::PersistentLabelImageSmallRegionMergingFilter< TInputLabelImage >, otb::DifferenceImageFilter< TInputImage, TOutputImage >, otb::PersistentOGRDataToSamplePositionFilter< TInputImage, TMaskImage, TSampler >, otb::PersistentImageToVectorDataFilter< TImage, TOutputVectorData >, otb::PersistentImageToVectorDataFilter< TVImage, TOutputVectorData >, otb::PersistentImageToVectorDataFilter< TImageType, otb::LineSegmentDetector< TImageType, double >::VectorDataType >, otb::PersistentVectorizationImageFilter< TInputImage, TOutputPath >, otb::PersistentImageSampleExtractorFilter< TInputImage >, otb::PersistentImageToOGRLayerFilter< TImage >, otb::PersistentImageToOGRLayerFilter< TImageType >, otb::PersistentOGRDataToClassStatisticsFilter< TInputImage, TMaskImage >, otb::PersistentImageToOGRDataFilter< TImage >, and otb::FastICAInternalOptimizerVectorImageFilter< TInputImage, TOutputImage >.

◆ Synthetize()

template<class TInputImage , class TOutputImage >
virtual void otb::PersistentImageFilter< TInputImage, TOutputImage >::Synthetize ( void  )
pure virtual

Synthesize the persistent data of the filter.

Implemented in otb::PersistentStreamingStatisticsMapFromLabelImageFilter< TInputVectorImage, TLabelImage >, otb::PersistentShrinkImageFilter< TInputImage, TOutputImage >, otb::PersistentStreamingStatisticsVectorImageFilter< TInputImage, TPrecision >, otb::PersistentHistogramVectorImageFilter< TInputImage >, otb::PersistentMinMaxVectorImageFilter< TInputImage >, otb::PersistentStatisticsImageFilter< TInputImage >, otb::PersistentCompareImageFilter< TInputImage >, otb::PersistentMatrixTransposeMatrixImageFilter< TInputImage, TInputImage2 >, otb::PersistentMinMaxImageFilter< TInputImage >, otb::PersistentInnerProductVectorImageFilter< TInputImage >, otb::PersistentVectorImageToMatrixFilter< TInputImage >, otb::PersistentLabelImageSmallRegionMergingFilter< TInputLabelImage >, otb::DifferenceImageFilter< TInputImage, TOutputImage >, otb::PersistentImageToVectorDataFilter< TImage, TOutputVectorData >, otb::PersistentImageToVectorDataFilter< TVImage, TOutputVectorData >, otb::PersistentImageToVectorDataFilter< TImageType, otb::LineSegmentDetector< TImageType, double >::VectorDataType >, otb::PersistentOGRDataToSamplePositionFilter< TInputImage, TMaskImage, TSampler >, otb::PersistentVectorizationImageFilter< TInputImage, TOutputPath >, otb::PersistentImageToOGRLayerFilter< TImage >, otb::PersistentImageToOGRLayerFilter< TImageType >, otb::PersistentImageSampleExtractorFilter< TInputImage >, otb::PersistentOGRDataToClassStatisticsFilter< TInputImage, TMaskImage >, otb::PersistentImageToOGRDataFilter< TImage >, and otb::FastICAInternalOptimizerVectorImageFilter< TInputImage, TOutputImage >.


The documentation for this class was generated from the following file: